企业简介
合作单位
公示公开
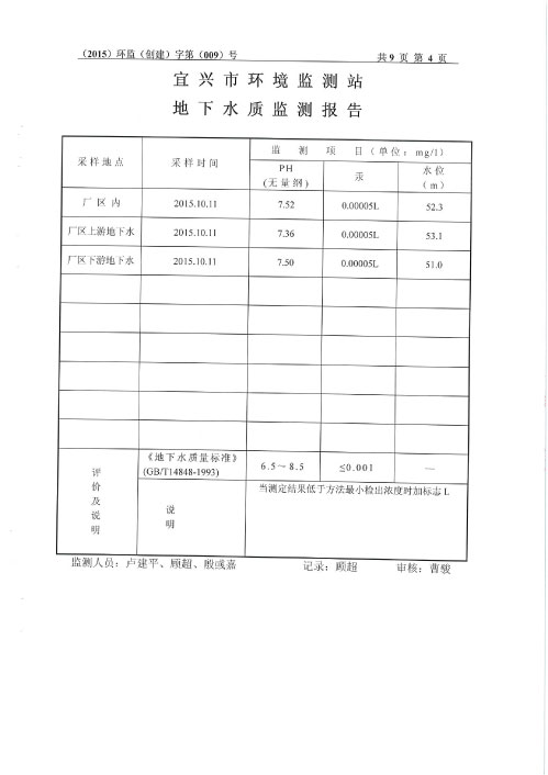
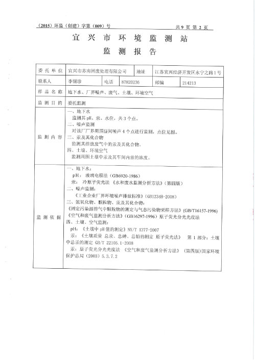
环境监测报告
联系我们
2015年度第四季度监测报告
发布日期: 2015/12/20 已被阅读: 974次
打印这篇文章
上一篇:
2016年1月份监测报告
返回列表
下一篇:
2015年度第三季度监测报告
版权所有©2026 宜兴市苏南固废处理有限公司 邮编:214213
网站管理
电话:0510-87820236 传真:0510-87820136
联系地址:江苏宜兴经济技术开发区永宁支路1号
苏ICP备11055513号